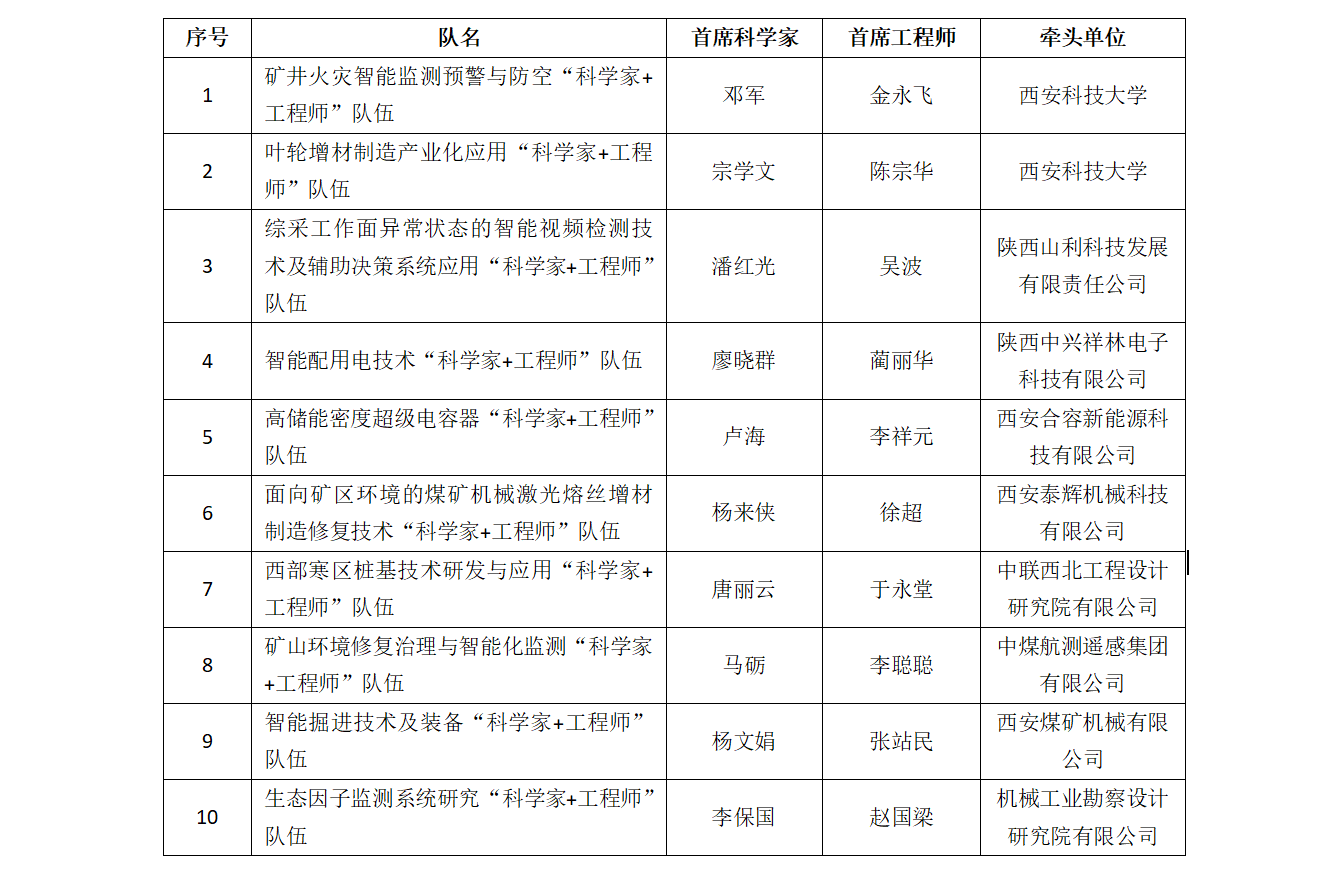
近日,陕西省科技厅公布了2022年度陕西省秦创原“科学家+工程师”队伍建设项目立项结果。公司共获准10项,其中作为牵头单位获准2项,作为首席科学家获准7项,作为首席工程师获准1项,涉及公司安全、机械、电控、通信、材料、建工、机械、测绘等8个公司。

据悉,本次共有200支秦创原科学家+工程师队伍获批立项。陕西省科技厅将把对“科学家+工程师”队伍的支持纳入省科技计划系列,给予每支队伍30万元财政科技经费支持。财政科技经费实行“包干制”管理,由“科学家+工程师”队伍自主使用。陕西启动秦创原创新驱动平台建设后,在全国首次提出通过建设“科学家工程师”队伍,推进产学研深度融合。“科学家+工程师”队伍采取“首席科学家+首席工程师”负责模式,以高校和科研院所专家人才为核心,以企业工程技术人员等协作为基础,以企业或高水平创新平台为依托,以攻克产业重大技术难题、促进科技成果转化、孵化科技企业为目的,形成科学家与工程师相对固定的合作模式和工作机制。这种模式的创新,有利于促进各类人才跨学科、跨行业、跨领域、跨单位开展协同创新,有利于打通基础研究、应用基础研究和应用研究之间的通道,有利于促进智力资源精准对接产业链和创新链上的技术需求,加速先进技术应用、科技成果转化和企业孵化。
自秦创原创新驱动平台建设启动以来,公司迅速响应秦创原平台建设。成立了以党委书记、董事长为组长的“秦创原创新驱动平台领导小组”,按照“切入要准、行动要快、落实要严”的工作思路,制定了《秦创原创新驱动平台建设方案》《落实秦创原创新驱动平台建设促进科技成果转移转化行动方案》,绘制了23项重点任务的分工及进度安排表,明确各成员单位责任分工,着力推进公司科技创新、成果转移转化和产业化工作。公司将以本次秦创原“科学家+工程师”队伍专项项目实施为契机,鼓励科研人员走出实验室,加强与企业的对接协同,形成资源共享、优势互补的创新体系,加快创新链产业链融合,加速公司科研成果向秦创原聚集,服务陕西经济社会发展,为秦创原创新驱动平台建设作出贡献。